昂佳汽車應急啟動電源資訊:模擬電池仿真電路圖及原理分析
大家都知道,在電源類電子產品的生產和檢驗過程中,需要用到許多檢測設備對產品的電氣性能進行測試,其中常用的一種檢測設備就是電子負載,通過改變電子負載的參數,可以檢測到電源產品的輸出特性。
但在移動電源、汽車應急啟動電源這種特殊的可充電電子產品中,由于其負載是電池,若要完整地檢測一個電池從放空到充滿整個過程中的輸出特性,需要花很長時間對電池做一個完整的充電過程,而這么長的充電時間顯然不利于生產效率,而且經常這樣測試也會使電池壽命縮短,并使內阻增大,影響測試結果的準確性。基于這種考慮,這里設計了一種模擬電池電路,它可以完全地模擬真正的電池,可以被充電,也可以放電,而且其電壓可隨意設定,在實際使用中效果很好。如下圖所示。

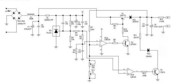
220V市電經變壓器降壓后,得到12V左右的不穩定交流電壓,該電壓經VD3-VD6整流,經L1、C7濾波后,得到不穩定的12V直流電,N2、R1-R6、C2構成穩壓電路,其輸出為穩定的5V電源,該電源提供給LM358運算放大器,作為LM358的電源使用。N2的第一腳為恒定的2.5V,作為基準電壓經分壓后提供給LM358作比較用。
電路的輸出電壓經R7與R13、R17分壓后反饋給2個運放,從而控制V1和V3兩個三極管的導通狀態,使輸出電壓穩定在設定的值。
該電路能真實地模擬出電池的特性,可以在對外部放電與被充電器充電兩種狀態間自動轉換,同時電池的電壓可設,并且非常穩定。當對外供電時,當輸出電壓發生變化,經R7與R13、R17分壓后反饋給N1A運放,從而調整V2的導通狀態,進面控制V1的導通狀態,使電壓迅速穩定在所設值。當被充電時,若輸出電壓發生變化,經R7與R13、R17分壓后反饋給N1B運放,從而調整V3的導通狀態,使電壓迅速穩定在所設值。
由于R5的存在,N1A與N1B運放的基準電壓會相差0.4mV,因此當輸出端對外供電時,V3是完全截止的,而當外部電源對輸出端充電時,V1是截止的,其充電電流通過R12、R11、VD2、V3泄放掉,相當于充電。移去充電電源后,電路會恢復到對外供電狀態。其特性與實際的電池完全一樣。
由于真正的電池含有內阻,電路中R12用來充當電阻內阻的作用,其值為0.03Ω,若需增大模擬電池的內阻值,可增大該電阻值。
R13電位器用來調整模擬電池的電壓,其阻值減小時,輸出端電壓升高,其阻值升高時,輸出端電壓降低,R17用來微調輸出電壓,作精確調節電壓用。
受TL431基準電壓影響,該電路的最低仿真電壓只能做到1.25V,若需要更低的電池仿真電壓,可以通過改變基準電壓來實現,比如將TL431改為TL432,或者通過改變電阻值,這樣仿真電壓可以低至0.75V或更低。
用該電路來仿真鋰離子電池,用來測試鋰離子電池保護電路的保護參數,所測得的保護值非常精確。該電路由于同時具有穩壓電路與電子負載電路,并且此兩部分電路為非此即彼的關系,因此也可以單獨作為電源來使用,或者單獨作為有源電子負載來使用,其負載電壓可任意設定。
同類文章排行
- 汽車應急啟動電源哪個牌子好,首選昂佳汽車應急啟動電源
- 詳解,汽車應急啟動電源知識百科
- 多功能汽車應急啟動電源使用操作說明書
- 昂佳科技2018年春節放假通知
- 買汽車應急啟動電源記住這六點,媽媽再也不擔心會買錯了
- “努力超越,昂立世界” 這場昂佳2019迎春聯歡會太好看了!
- 深圳昂佳汽車應急啟動電源事業部介紹
- 中國的“馬爾代夫” 昂佳科技巽寮灣兩日游
- “中國年度汽車應急啟動電源品牌總評榜”揭曉,昂佳品牌獲第三名
- 多功能汽車應急啟動電源的架構設計需要遵循哪些原則?








